全澳單車聯賽週末舉行 路氹體育館大馬路明起實施臨時交管
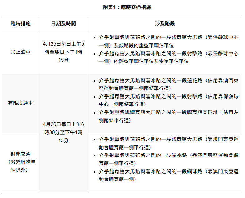
【即時新聞】配合體育局舉辦第一場全澳單車聯賽,4月25日(周六)及26日(周日)路氹體育館大馬路一帶將實施臨時交通措施。
配合活動,多條巴士路線改道行駛和調整停靠站點,詳情可查閱兩巴網頁(澳巴:http://www.tcm.com.mo 、新福利:http://www.transmac.com.mo )。


【即時新聞】配合體育局舉辦第一場全澳單車聯賽,4月25日(周六)及26日(周日)路氹體育館大馬路一帶將實施臨時交通措施。
配合活動,多條巴士路線改道行駛和調整停靠站點,詳情可查閱兩巴網頁(澳巴:http://www.tcm.com.mo 、新福利:http://www.transmac.com.mo )。

