緬華互助會潑水節三盞燈舉行 週四起一連五日交通管制
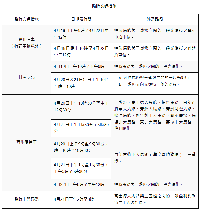
【即時新聞】因應澳門緬華互助會舉辦潑水節及巡遊活動,4月18日(周四)至22日(周一),本澳多處道路實施臨時交通措施。


每年的四月宋干節,各地的緬族和東南亞民族的都會在所居地舉行盛大的慶祝活動和用香車盛佛像及「宋干女神」遊行來清除厄運和互送祝福。澳門緬華互助會每年都會籌辦潑水嘉年華和花車巡遊來慶祝緬族潑水節盛事。
【即時新聞】因應澳門緬華互助會舉辦潑水節及巡遊活動,4月18日(周四)至22日(周一),本澳多處道路實施臨時交通措施。


每年的四月宋干節,各地的緬族和東南亞民族的都會在所居地舉行盛大的慶祝活動和用香車盛佛像及「宋干女神」遊行來清除厄運和互送祝福。澳門緬華互助會每年都會籌辦潑水嘉年華和花車巡遊來慶祝緬族潑水節盛事。